网站首页
关于我们
企业资质
公司业务
业绩公示
联系我们
24小时免费热
线
182-0022-0030
追求卓越,永无止境
致力铸造成“政府信任、客户信赖、社会认可、令人尊敬”的国际一流品牌
HSE风险管控顾问机构
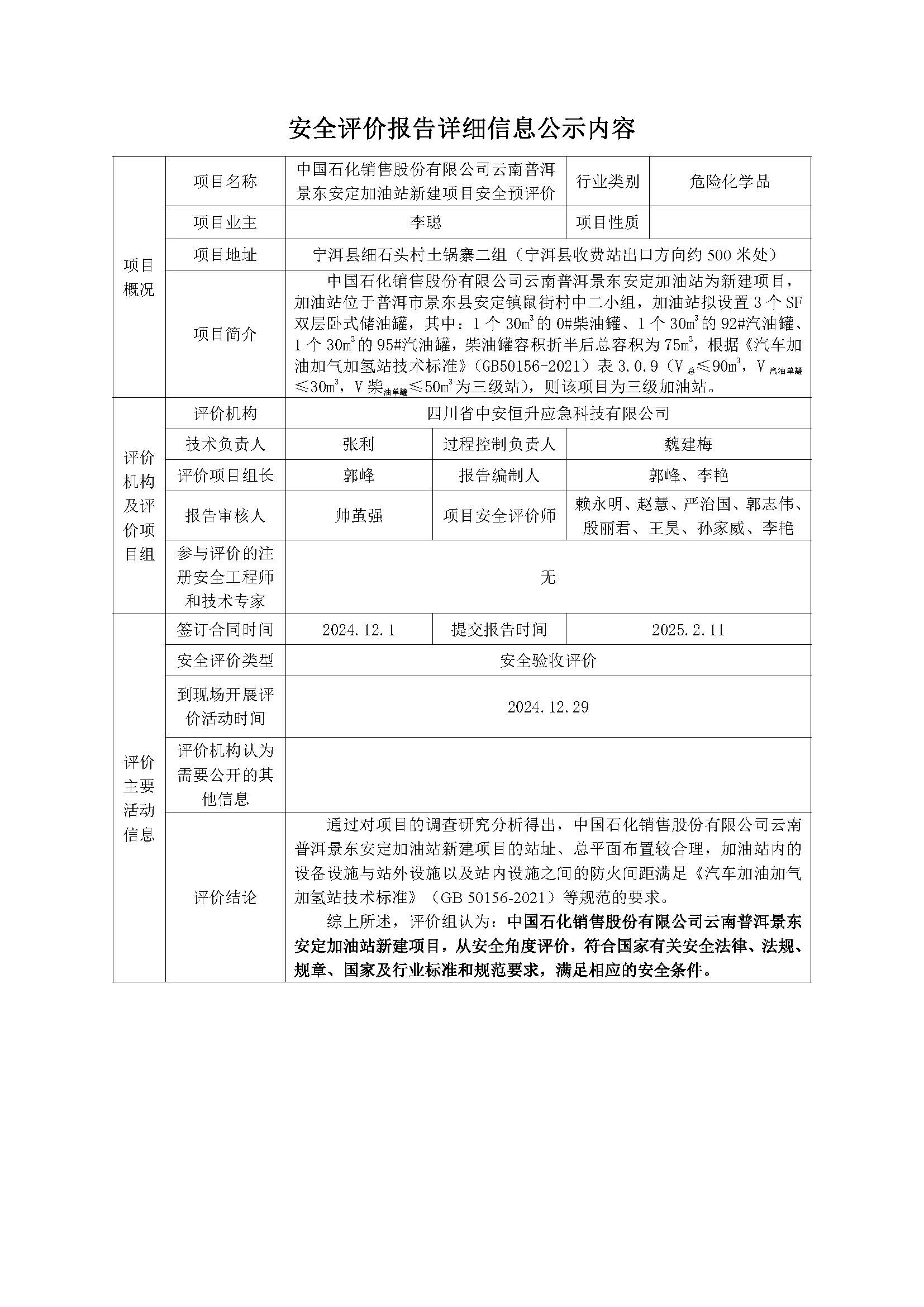
中国石化销售股份有限公司云南普洱景东安定加油站新建项目安全预评价
来源:
|
作者:
综合部
|
发布时间:
2025-02-14
|
6218
次浏览
|
🔊
点击朗读正文
❚❚
▶
|
分享到:
上一篇:
四川蜀道新能源科技发展有限公司成渝电走廊......
下一篇:
甘孜藏族自治州泸定桥水泥有限公司水泥生产......
新闻资讯
项目公示
公司新闻
行业新闻
30