网站首页
关于我们
企业资质
公司业务
业绩公示
联系我们
24小时免费热
线
182-0022-0030
追求卓越,永无止境
致力铸造成“政府信任、客户信赖、社会认可、令人尊敬”的国际一流品牌
HSE风险管控顾问机构
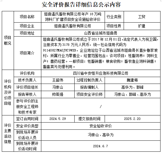
垣曲温氏畜牧有限公司年产18万吨饲料厂扩建项目安全设施验收评价
来源:
|
作者:
综合部
|
发布时间:
2025-07-24
|
5751
次浏览
|
🔊
点击朗读正文
❚❚
▶
|
分享到:
上一篇:
灵石县亿林煤化有限公司选煤厂安全现状评价
下一篇:
潞城市光阳石灰有限公司新建年产21万吨节......
新闻资讯
项目公示
公司新闻
行业新闻
30