网站首页
关于我们
企业资质
公司业务
业绩公示
联系我们
24小时免费热
线
182-0022-0030
追求卓越,永无止境
致力铸造成“政府信任、客户信赖、社会认可、令人尊敬”的国际一流品牌
HSE风险管控顾问机构
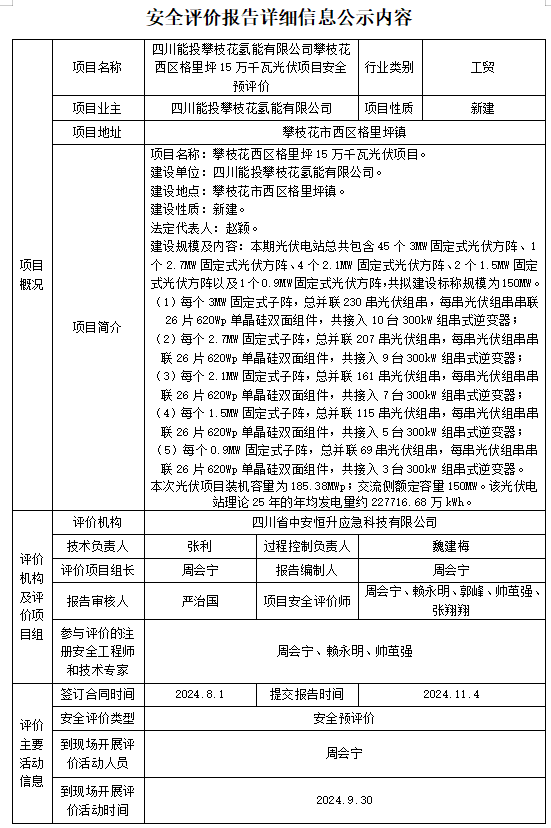
四川能投攀枝花氢能产业投资有限公司攀枝花西区格里坪15万千瓦光伏项目安全预评价
来源:
|
作者:
综合部
|
发布时间:
2025-07-31
|
549
次浏览
|
🔊
点击朗读正文
❚❚
▶
|
分享到:
上一篇:
云南云岭石化有限公司莱阳河上行服务区加油......
下一篇:
灵石县亿林煤化有限公司选煤厂安全现状评价
新闻资讯
项目公示
公司新闻
行业新闻
30