网站首页
关于我们
企业资质
公司业务
业绩公示
联系我们
24小时免费热
线
182-0022-0030
追求卓越,永无止境
致力铸造成“政府信任、客户信赖、社会认可、令人尊敬”的国际一流品牌
HSE风险管控顾问机构
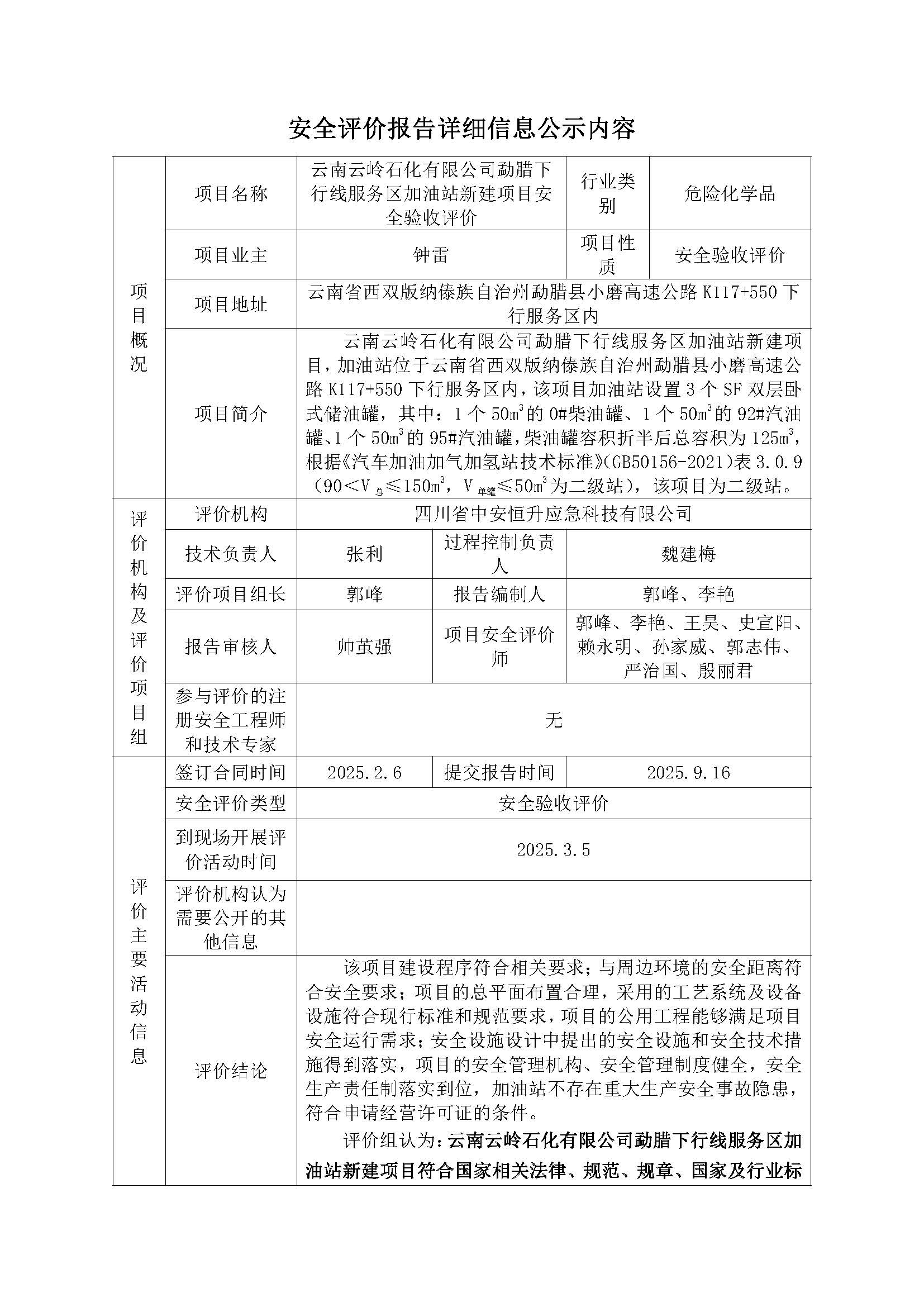
云南云岭石化有限公司勐腊下行线服务区加油站新建项目安全验收评价
来源:
|
作者:
综合部
|
发布时间:
2025-09-12
|
276
次浏览
|
🔊
点击朗读正文
❚❚
▶
|
分享到:
上一篇:
川铁建筑新材料(叙永)有限公司项目正东加......
下一篇:
云南云岭石化有限公司勐腊上行线服务区加油......
新闻资讯
项目公示
公司新闻
行业新闻
30