网站首页
关于我们
企业资质
公司业务
业绩公示
联系我们
24小时免费热
线
182-0022-0030
追求卓越,永无止境
致力铸造成“政府信任、客户信赖、社会认可、令人尊敬”的国际一流品牌
HSE风险管控顾问机构
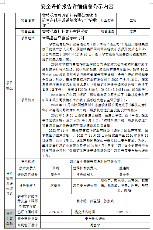
攀枝花青杠坪矿业有限公司钛精矿生产线干燥系统改造安全验收评价
来源:
|
作者:
综合部
|
发布时间:
2026-02-25
|
127
次浏览
|
🔊
点击朗读正文
❚❚
▶
|
分享到:
上一篇:
潞城市泰山石膏建材有限公司年产30万吨石......
下一篇:
四川禾本作物保护有限公司储存设施改造扩......
新闻资讯
项目公示
公司新闻
行业新闻
30